Lesson 05 どう…やって?
2007.7.30
お久しぶりです!前回Lesson04から随分更新が遅れましたが、使い方学習自体はずっと続けておりました。
いよいよ今回から、「実際の物品を作ってみよう!」ってのを始めるわけですが、まずはこれ。


当面の目標として、この機械を作る、というのがあったのです。
これが今回のプロジェクトの第一目標。
よし!では作るか!どこから?そうだな、まずはその脚からにしよう!簡単そうだから。
というわけで早速作り始めましょう!
これまでで全ての作成技法は習得しました!それを生かして作っていきましょう!
…って…
どう…やって?
そう!
こんなことにするにはこうすれば、あんなことにするのはああすれば、ってのは分かっていても、
それは断片的な操作技法であって、それらを駆使して実際に物を作るというのは全くやってないのです。
ということは!
「考えながら作らないといけない」わけです!ああああ。
これは大変だー!試行錯誤の嵐だー!

というわけで完成したのがこちらですが、案の定ものすごく大変でした。
あーやってみたり、こーやってみたり。
習得技法を自分の手足のように滑らかに使いこなしてささっとモデルを作ってゆくのは、だいぶ慣れが必要なのでした。
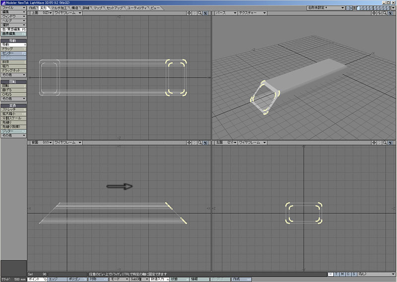
とりあえずこのモデルの場合の、簡単めな作り方を。
これはこの日この時のものじゃなく、だいぶ後日に慣れてきてからのものですが。

1.まずはどーんと箱型モデルを作りました。
元のモデルの縦横比は正確に測定して作っておきましょう。

2.次に箱の角を、ラウンダーで一気に落とします。

3.作ったモデルを縮小コピーしたものを別のレイヤーに貼り付け、「ブーリアン」の減算で
中をくりぬく加工にします。勿論くりぬいた後のがモデルになるので、寸法は正確に。

4.新たに作った箱型を斜めに配置して、ブーリアン減算で「両端斜めカット」を作ります。
これもカットする角度は正確に。

5.これで形は出来上がりました。
しかし長さが不正確ですね。

6.片面の断面のポイントを選択します。両面のポイントを選択してしまわないよう注意。

7.ポイントを「移動」で伸ばしたい方向にぐーっと伸ばし、形を整えます。
最後に斜めカット面の先端もブーリアン減算で落として、出来上がり!です。
これが現在、私が楽に作る方法です。
今回ラウンダーは最初にかけましたが、後になってくると指定のエッジだけ処理しないといけないので、すごく大変になってきます。なので最初に全体にして、あとで切り取ってゆくという方法にしました。最初にブーリアンで中を抜いたのも同じ理由によります。
完成後に長さを調整するのはこのデザインの場合楽なので、斜め面のブーリアンによるカットなどは角度以外はあまり気にしなくて大丈夫でした。
というわけで脚だけでも大変でしたが、「こんな風に考えて作る!」ってやり方さえ分かれば打つ手はあります。
さあ!頑張って、キャスターも作りましょう!嗚呼ッこれもめんどくさいッ!

これと組み合わせて、表面処理なども調整して、脚部分完成です!

おお!素晴らしい!まるで本物ですね!
え?自画自賛が過ぎるって?
いやいや、自分で描いたわけじゃないので自画とはちょっと違う。機画自賛とでも言うべきか。
いいんです!こうやってモチベーションも上がったところで、残りのパーツもじゃんじゃん作っていきましょう!
「どう…やって?」5月25・26・28日
さて、次はとんとん拍子に残りパーツを作っていきますよ!
お楽しみに!